對比
反轉顏色
單色
暗對比
光對比
低飽和度
高飽和度
文字
顯示連結框線
顯示標題框線
報讀工具
文字列表顯示
縮放
內容縮放
100
%
Aa
字體大小
100
%
行高
100
%
字母間距
100
%
Reset
:::
首頁
網站導覽
最新公告
榮譽榜
文件檔案
線上教材
學校法規
舊網站
登入
學校簡介
行政單位
校園生活
幼兒園
家長會
最新公告
:::
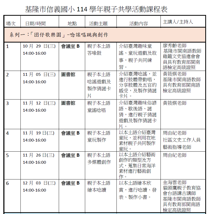
信義國小辦理114年度教育部親子共學母語課程系列-囝仔歌樂園,歡迎親子報名參加。
輔導主任
行政公告
2025年10月09日(星期四)
點擊數: 77
上傳附件-01:
螢幕擷取畫面-囝仔歌樂園課程表.png
上傳附件-02:
唸謠報名海報.png
課程表及報名方式詳見附件
上一篇文章: 轉知:國立清華大學115學年度臺灣研究教師在職專班招生,請有興趣同仁自行參酌。
上一頁
下一篇文章: 信義國小辦理114年度教育部「親子共學母語」系列課程-親子傳統米雕藝術
下一頁
學校簡介
行政單位
校園生活
幼兒園
家長會