📢 最新公告 - 行政公告
| 公告主旨 | 流感疫苗施打完畢注意事項 |
|---|---|
| 公告日期 | |
| 公告教師 | 護理師 |
| 公告類別 | 行政公告 |
| 公告等級 | |
| 點閱次數 | 583 |
| 公告內容 |
各位家長您好 今天因事或身體不適請假 有任何問題再請來電健康中心24213960-56
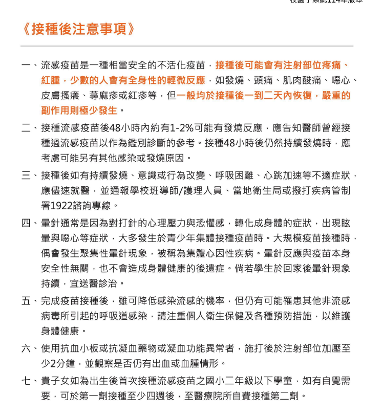
《接種後注意事項》 ―、流感疫苗是一種相當安全的不活化疫苗,接種後可能會有注射部位疼痛, 紅腫,少數的人會有全身性的輕微反應,如發燒、頭痛、肌肉酸痛、噁心、 皮膚搔癢、蕁麻疹或紅疹等,但一般均於接種後一到二天內恢復,嚴重的 副作用則極少發生· 二、接種流感疫苗後48小時内約有1-2%可能有發燒反應,應告知醫師曾經接 種過流感疫苗以作為鑑別診斷的參考。接種48小時後仍然持續發燒時,應 考慮可能另有其他感染或發燒原因。 三、接種後如有持續發燒、意識或行為改變、呼吸困難、心跳加速等不適症狀, 應儘速就醫,並通報學校班導師/護理人員、當地衛生局生或撥打疾病管制 署1922諮詢專線。 四、暈針通常是因為對打針的心理壓力與恐懼感,轉化成身體的症狀,出現眩 暈與噁心等症狀,大多發生於青少年集體接種疫苗時。大規模疫苗接種時, 偶會發生聚集性暈針現象,被稱為集體心因性疾病。暈針反應與疫苗本身 安全性無關,也不會造成身體健康的後遺症。倘若學生於回家後暈針現象 持續,宜送醫診治。 五、完成疫苗接種後,雖可降低感染流感的機率,但仍有可能罹患其他非流感 病毒所引起的呼吸道感染,請注重個人衛生保健及各種預防措施,以維護 身體健康。 六、使用抗血小板或抗凝血藥物或凝血功能異常者,施打後於注射部位加壓至 少2分鐘,並觀察是否仍有出血或血腫情形。 七、貴子女如為出生後首次接種流感疫苗之國小二年級以下學童,如有自覺需 要,可於第一劑接種至少四週後,至醫療院所自費接種第二劑。
流感疫苗 仁愛區合約醫療院所資訊/醫療院所名稱 上午診 下午診 夜診 地址 電話 有無掛號費/仁愛區衛生所 0900-1100 休診 休診 基隆市仁愛區光 一路26號 24311592 無/康沛診所 二~五#基 基隆市仁愛區劉 24286020 0900-1200 1400-1700 1800-2100 銘傳路1號7樓 一~六 二~五 無/仁祥診所 一~六 一~六 0830-1130 1400-1630 0 1800-2000 一~六 基隆市仁愛區忠 一路20號 24232111 無/三軍總醫院 一~五 一~五 基隆分院附設民 0830-1100 1400-1600 眾診療服務處 休診 基隆市中正區正 基隆市仁愛區孝 #79244 榮街100號 24633330 有 二路39號2樓/仁愛診所 一~六 基隆市仁愛區孝 0900-1200 1430-1730 1900-2100 三路80號 24240266 有 一~六 一~六
流感疫苗 仁愛區合約醫療院所資訊/醫療院所名稱 上午診 下午診 夜診 地址 電話 有無掛號費/安東耳鼻喉科 基隆市仁二路 24266766 0900-1200 五·六 1900~2030 251號1樓 一~日 1430-1800 一~四 1430-1700 無/李任堅 一~六 小儿科診所 0900-1200 休診 1830-2100 一~六 基隆市仁愛區孝 一路86號 24269096 有/一~五 基隆市仁愛區愛 孫皮膚科診所 24245050 0900-1200 1430-1720 1810-2030 三路120號3樓 一~六 一~六 無/恒生診所 二、四、六 二-五 基隆市仁愛區愛 24292288 0900-1200 1430-1730 1800-2100 三路120號3樓 無
流感疫苗 仁愛區合約醫療院所資訊/醫療院所名稱 上午診 下午診 夜診 地址 電話 有無掛號費/孟俊診所 一~六 0800-1200 1400-2030 一~三、五 1400-2030 基隆市仁愛區南 榮路129號 24293128 四 1800-2030 有/喜聖診所 一~六 一~六 0830-1100 1330-1600 休診 基隆市仁愛區劉 24287378 銘傳路1-5號6樓 有/心慈診所 一~五 基隆市仁愛區忠 0900-1150 1500-1745 24229646 1830-2045 二路3-14號 一~六 一~六 有 |
| 相關附件 | 無相關附件 |




